登录
首页
电工技术
电工技术
回帖
发帖
正文
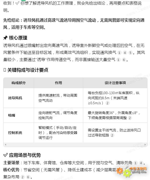
主题:何谓诱导风机
点击:151 回复:6
楼主
编辑
引用
管理
liuxd6909
在电缆间和厂房内分布着数台诱导风机,不知道诱导风机和普通风机有啥区别
25-10-13 21:35
1楼
编辑
引用
管理
YXBK
25-10-14 09:39
2楼
编辑
引用
管理
liuxd6909
那意思是它可以射出高速气流,对周围空气造成扰动,诱导外界气流 输送至目标区域 进而实现通风换气 呗
最后修改:
2025/10/14 20:16:59
25-10-14 20:15
3楼
编辑
引用
管理
goldage
换个名字就高大上
25-10-14 21:45
4楼
编辑
引用
管理
liuxd6909
引用
goldage
在 2025/10/14 21:45:08 发言
【内容省略】
是哈,这名字确实高大上,让人产生联想
25-10-15 05:45
5楼
编辑
引用
管理
YS-W
原来是这样,潮湿的地下室可以加个让地下室的空气流动起来。
25-10-15 07:49
6楼
编辑
引用
管理
YXBK
引用
liuxd6909
在 2025/10/15 5:45:22 发言
【内容省略】
应该主要就是前面那三个出风口可以调整角度而起的名字吧,也确实可以导向出风的角度
25-10-15 07:50
工控新闻
汇川技术与安康职业技术学院战略签约,共筑新能源人才生态圈
展会预告 | 倍福基于 PC 的控制技术+ AI 智能体 — 风能、氢能和储能的完美选择
施耐德电气引领800V直流电源架构创新,助力英伟达下一代GPU应用
IDC发布《中国工业大模型应用市场份额》报告
上海:支持人形机器人产品研发和量产制造
Littelfuse推出首款具有SPDT和长行程且兼容回流焊接的发光轻触开关
展会预告 | 倍福智能自动化助力药机行业高效绿色发展
“人工智能+制造”不是简单叠加
更多新闻资讯