登录
首页
变频器维修
回帖
发帖
正文
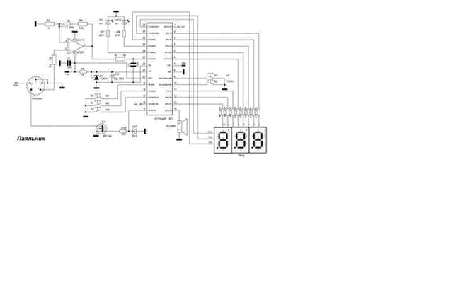
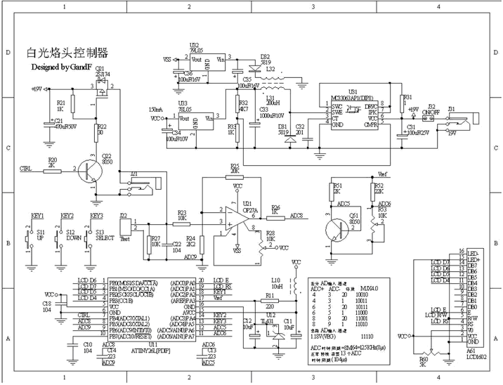
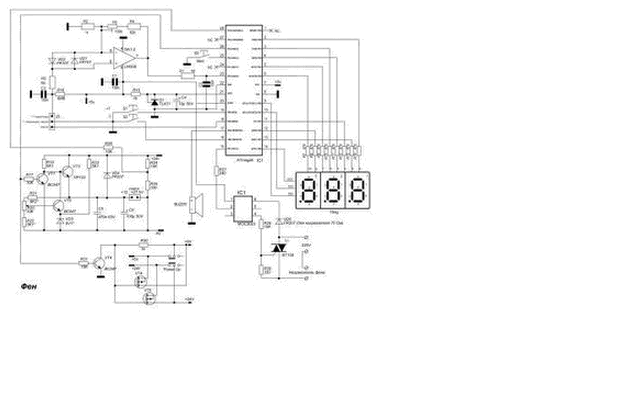
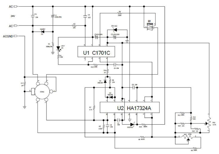
主题:调温电烙铁电路图
点击:8501 回复:24
楼主
编辑
引用
管理
xq09181
调温电烙铁电路图
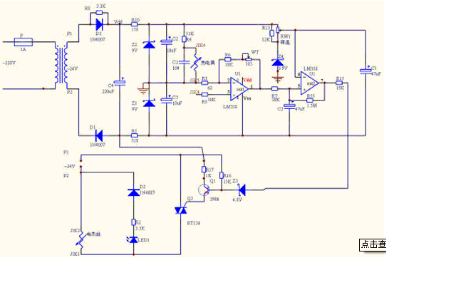
维修人员天天和电烙铁打交道,有时候坏了,修一修马上可用(不耽误事儿),网购最快还得两、三天。搜罗了一些图。闲话少说,看图。
查看大图
查看大图
查看大图
查看大图
查看大图
查看大图
查看大图
查看大图
查看大图
查看大图
查看大图
查看大图
查看大图
查看大图
电路图均来自网络,向原创并乐于分享者致敬!
旷野之雪
2018,1,12
18-01-12 09:29
1楼
编辑
引用
管理
lizhengchao
使用这种电路的应该是恒温的吧,普通的烙铁是不是电热丝直接接地AC220V,没拆开过
18-01-12 10:04
2楼
编辑
引用
管理
lliu1978
专业工具从烙铁开始!最近买了2合一焊台 迟迟没有到货!先收藏了
18-01-12 10:12
3楼
编辑
引用
管理
zzm7959
感谢老师分享
18-01-12 10:21
4楼
编辑
引用
管理
电工班长
以前干家电维修时只是在烙铁电路上加了一个开关,开关两端并联了一个二极管,打开开关全压加热,关闭开关半波整流加热,一把烙铁用了将近十年。
18-01-12 10:54
5楼
编辑
引用
管理
kdrjl
对于集成电路的线路板焊接,恒温电烙铁非常必要。否则,稍有不慎就会损坏元器件。低压恒温电烙铁是必须的。由楼上给出的电路图,看来它的控制电路还是很简练的。前级是温度闭环控制,后级应该是PWM输出驱动加热元件吧。都应该是运放的典型电路。
18-01-12 11:11
6楼
编辑
引用
管理
357146545
这个好,收藏备用,谢谢老师
18-01-12 11:28
7楼
编辑
引用
管理
yuanyuesheng
留印,备用。谢谢!
18-01-12 11:37
8楼
编辑
引用
管理
yeyecun
好资料,谢谢版主分享!
18-01-12 11:59
9楼
编辑
引用
管理
高雅的雅
正好我有一个烙铁坏了,准备修一下,选型楼主图片资料
18-01-12 12:27
上一页
下一页
工控新闻
台达四度蝉联HRoot“卓越雇主”以永续人才与数字化树立行业新标杆
基于倍福 XTS 系统的利乐®魔法机荣获创新奖
汇川杯全国宣讲会走进哈尔滨工业大学,共筑产教融合新生态
工业智能:中国EPC企业出海的新引擎
中国移动携手埃斯顿酷卓,共探工业具身智能新路径赋能智能制造
ABB收购IPEC,强化数据中心与工业监测综合实力
EcoStruxure开放自动化平台以三大自主控制权,赋予客户面向未来的系统掌控力
工业经济转型升级持续推进 装备制造业占比提升
更多新闻资讯