登录
首页 变频器维修
回帖 发帖
正文

主题:电容器的交流电阻

点击:1710 回复:9

电容器的交流电阻

电解电容器,大致可等效为图1所示的C、L、R等三种特性的组合。其中L的存在使其高频滤波特性变差,因而常见在电解电容两端并联小容量无极量电容,以补偿其高频特性之不足。而无法不存在的交流等效电阻R,当然是愈小愈好。通常10——1000uF电解电容的器,其交流内阻应该在1Ω以内(注意,千万不要以为咸工给出的为标准数据,只是大概其——据手头ESR表得出的测量结果),R值大了,说明电容已经不是电容,而变身为电阻了。这只“电容器”既充不进电,也放不出电了,应该将其清理出电容器的队伍了。

图片
查看大图

图1 电容器等效电路
  嗨,问题的关键是,当R增大时,我们手头的“武器”能检测到吗?电容中的R增大时,对直流和低频影响甚微,若用于数十千赫兹的高频滤波(如用于开关电源),就麻烦大了。通常,检修工作中,对电容的测量,一是测其有无漏电,二是测其容量是否正常,或者再加上第三项耐压测试,但这一、二、三仍不能保证所测电容就是好的。
   维修人群中,有会过日子的人,摘下电容后测量电阻值很大,容量也正常,就当作好电容焊了回去,这下子真来事了儿——当怀疑的目光不再回落该电容身上时,修复之路已经走不通了。有办事雷厉风行的人,怀疑一只电容不良时,果断将所有电容全部换新,碰巧,便将故障修复了。有没有更好的法子,既使坏蛋不致漏网,也不冤枉了大批的好人们?
   以故障实例来说话吧。
   1、早期西门子37kW变频器,也搞不清啥型号了,工作年龄超过10岁了(其实这类变频器的软故障,第一怀疑对象当然是电解电容了)。故障现象为电源工作噪声大,出现随机性停振,面板指示灯熄灭。前维修者费了好大劲未能修复,看焊接痕迹,所有电解电容基本都摘下来测过了,愣是未能找出故障元件。
   我接手后,直接用ESR表,在线检测电源电路的几只电解电容器,分分钟钟的事儿,就找出两只变身为电阻,已经不称职的电容(见图4中两只个头大的电容),代换,故障修复。
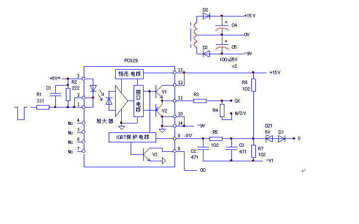
2、海利变HLP-A型3.7kW变频器。IGBT模块损坏。检测驱动电路,测量停机负压、负电流均正常,启动跳OC。在PC929的9、10短接屏蔽故障,测脉冲正电压、脉冲正电流值均正常(这下子不怀疑滤波电容了)。去掉屏蔽后试机,上电跳OC,为主电路限流上电,试在IGBT脉冲端子屏蔽故障,无效。检查管压降检测电路,只有R6、R7等七个元件,确认并无问题。电路如图2所示。

图片
查看大图

图2 PC929 OC故障检测电路(元件为随机标注)
  将D1正极或负极与0V短接之,无法屏蔽OC故障;将DZ1稳压二极管的负极与0V短接,或将PC929的9、10脚直接短接,均能屏蔽故障。感觉PC929的9脚在脉冲传输期间的正电压幅度似乎偏低,未能达到令DZ1反向击穿的水平。
将三路都屏蔽后能运行,只要有一路不屏蔽即报EOC。说明三路管压降检测电路均检测到未开通信号(查到这儿,三路PC929俱报OC,肯定只能有一个共性原因了)。三路驱动电路,都不能正常工作且表现一致,反而说明三路驱动电路都是好的,问题应该是出在供电电源上(3路驱动因信号共地,共用一路供电电源)。供电电源电路如图2右上角电路所示。
摘下电容C4(100uF25V)测量,无漏电,电容量在96uF,正常。检测其ESR值,真相显现:其交流电阻已达23.5Ω,如图3所示,代换后故障排除。

图片
查看大图

图3 100uF35V电容两种测试结果
分析:由于C4电容失效,使脉冲传输期间的峰值电压降低,不能击穿稳压二极管DZ1,使IGBT导通管压降检测电路工作异常,报OC故障。
在一位资深的、爱好电子电路人士眼中,一块选材与做工精良的线路板,无异于一件精美的艺术品;此刻的几只电容器,在我眼中看来,虽身披脏污,仍不失靓丽,未舍得扔掉,让大家一览啊,见图4。

图片
查看大图

图4 拆下的故障电容器,外观与容量均完好

图片
查看大图

图5 另三只电容检测ESR值
  提示:电烙铁的焊接加热,有使电解电容“病愈”的作用,如其中一只电容,当时检测其电阻,仅为1.3Ω,但充分冷却后再测,变为6.68Ω,有些元件,烫一下,立马就表现正常了,检修过程中需要警惕这种现象啊。

   通常,检修故障,最常用的是万用表(1.5V电池电压,mA或uA级的电流,能干嘛呢),有时加上示波器(除了测量电压波形,能干嘛呢),能够确认故障元件的能力也是相当有限的。所以朋友们要及时更新自己的装备啊,哈哈。ESR表的威力确实不小,在线测量灵光得很。感谢中华工控网网友提示我购进该表。

图片
查看大图

监督电解电容是否在称职地工作,要靠图6所示的“兄弟连”啊。

图片
查看大图

图6 电容量测量表与ESR测试仪

中华工控网http://www.gkong.com/原创文档  转载请注明出处
咸庆信
2015年8月7日
最后修改:2015/8/8 8:29:29
15-08-08 08:27
看来得搞个试试,一直怀疑常规测法的准确性。
15-08-08 12:16
对于菜鸟来说,看来更应该增加装备了。
15-08-08 12:52
对不修变频器者来说,也是很好的资料!
15-08-08 18:31
以前不是有一帖子:带电测量电容好坏!我认为很好!
15-08-08 22:19
学习了,看来装备很重要
15-08-08 22:38
咸工你好,问下此表哪里买的,价格多少。
15-08-09 20:15

引用 1531214350 在 2015/8/9 20:15:20 发言【内容省略】

我是淘宝网上购的,约280元。不带外壳的,百多元,但感觉不便。
15-08-10 07:19
谢谢咸工,我淘宝上找找。
15-08-10 08:15
看来安捷伦那块LCR表的功能还没有完全发挥,ESR,DCR可以测量。
15-08-10 09:29

工控新闻

更多新闻资讯